Skip to content

Load Switches

Published On:
Nov 8, 2013
Last Updated:
Oct 11, 2022

MOSFET Based

The following image shows a MOSFET based high-side switch:

A high-side load switch made from a N-Channel and P-Channel MOSFET.

BJT Current Sink Driving P-Channel MOSFET Load Switch

A simple resistor divider can be used to provide the correct VGSV_{GS} to turn on a P-channel MOSFET based load switch, however that only works well if the VINV_{IN} is known and stays at fixed voltage. If it doesn’t, then the resistor divider provides a varying VGSV_{GS}, which could either turn the switch the MOSFET off at lower input voltages, or exceed VGS(max)V_{GS(max)} at higher input voltages (VGS(max)=±20VV_{GS(max)} = \pm 20V for most MOSFETs).

A better option in this case is to use a BJT current sink to set the desired VGSV_{GS} across a resistor, as shown in the following diagram:

Rather than using a simple resistor divider to provide the necessary gate-source voltage to turn on a P-channel load switch, you can use a BJT current sink, which has the added benefit of providing a constant Vgs over a wide range of input voltages.

We assume the BJT (Q1Q_1) is switched with +3.3V+3.3V coming from a microcontroller or similar. The BJT is configured to be a simple current sink, with the current given by:

IC=VB0.7VRE=3.3V0.7V2.7kΩ=1mA\begin{align} I_C &= \frac{V_B - 0.7V}{R_E} \\ &= \frac{3.3V - 0.7V}{2.7k\Omega} \\ &= 1mA \end{align}

This current goes through R1R_1, which provides the necessary VGSV_{GS} to turn the P-channel MOSFET (Q2Q_2) on:

VGS=IR1=1mA10kΩ=10V\begin{align} V_{GS} &= -I \cdot R_1 \\ &= -1mA \cdot 10k\Omega \\ &= -10V \end{align}

RGR_G is added as good standard practise to limit gate current and gate voltages. In the above example, VINV_{IN} can vary from approx. 11V right up to the maximum allowed drain-source or collector-emitter voltages (for example, 48V48V), whilst keeping VGS=10VV_{GS} = -10V.

IC Based

The following image shows an IC based high-side switch.

The TPS27082LDDCR, a high-side load switch IC.

Some load-switches have reverse-polarity protection. More information of how they exactly implement reverse-protection with only the one MOSFET can be found in the The Substrate (Body) Connection section of the MOSFET page.

A functional diagram of the NCP380 high-side load switch. Note the switches connected to the MOSFET substrate which show how reverse-current protection is performed.

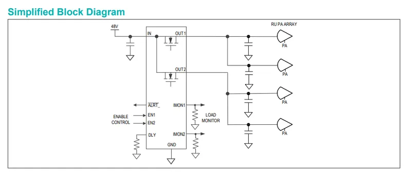
Be careful, some ICs which look like high-side load switches with built-in current protection are not actually suitable for switching a load. One example is the Maxim MAX15162 8V to 60V Smart Dual 1.5A Circuit Breaker with Accurate Current Monitoring IC (datasheet here).

The simplified block diagram of the MAX15162 circuit breaker IC1.

As highlighted in the below screenshot of it’s datasheet, during start-up it only supplies an average of 28mA to the load, even though the part is designed to pass up to 1.5A during normal operation1. If VOUTV_{OUT} doesn’t climb to equal VINV_{IN} within 250ms during start-up, it times out. So any significant resistive load on the output that drew more than 28mA but less than 1.5A would always cause this IC time out during start-up. This suggests that it is designed to work in tandem with an external high-side switch that is placed between this circuit breaker IC and the load. If the high-side switch is kept off whilst the circuit breaker IC start-up, it will only have capacitance to charge up on it’s output, hence the 28mA will be ok (up to a max. capacitance, and explain how to calculate this in the datasheet).

Screenshot from the MAX15162’s datasheet highlighting it’s averaged 28mA start-up current1.

References

Footnotes

  1. Maxim (2021, Mar). MAX15162: 8V to 60V Smart Dual 1.5A Circuit Breaker with Accurate Current Monitoring (datasheet). Retrieved 2022-10-11, from https://datasheets.maximintegrated.com/en/ds/MAX15162.pdf. 2 3