Skip to content

March 2015 Updates

Published On:
Mar 31, 2015
Last Updated:
Mar 31, 2015

The biggest update for March was the switch from a Linux/CPanel shared server to a managed Wordpress service, and the theme change to Avada! See the Move To Managed Wordpress Hosting For Speed Increase post for more info.

A heap load of information added to the USB Protocol page.This includes oscilloscope images of surge currents on the VBUS trace. Added the child page Chargers.

Information on the body connection inside MOSFETs added to the MOSFET page.

New page on Made For Apple (MFi).

The Apple logo.

New WLCSP package added to the Component Package database.

A 3D render of the WLCSP5 component package.

Added Civil Footnotes plugin for adding footnotes to posts/pages.

Moved the info on buck converters from the Power Regulators page onto it’s own Buck Converters page.

Moved the info on SEPIC converters from the Power Regulators page onto it’s own SEPIC Converters page.

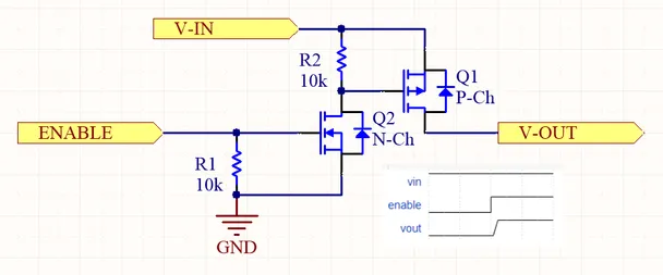
Moved the Load Switches page so that it is a child of Power Management.

A high-side load switch made from a N-Channel and P-Channel MOSFET.

New page on Analogue Switches.

Information added about ESD Diodes On CMOS I/O to the ESD Protection page.

SOT-1226 added to the Component Package Database.

A 3D render of the SOD-1226 component package. Image from http://www.nxp.com/packages/sot1226.html.